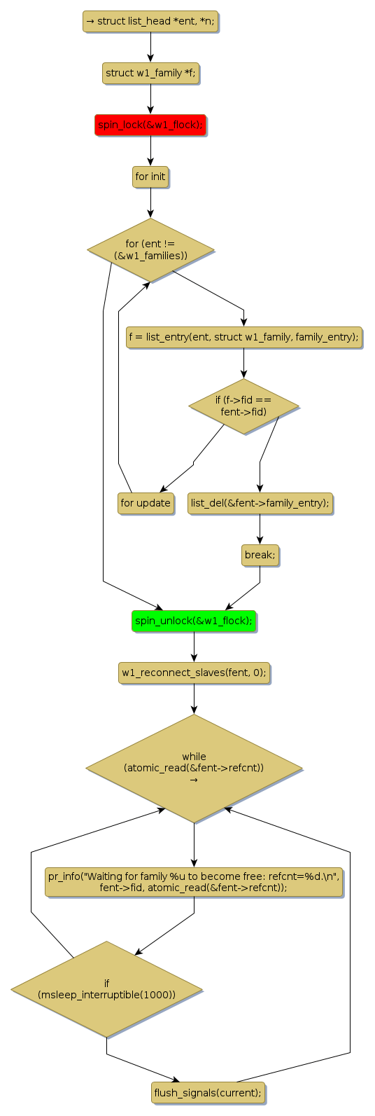
Instance Verification Kit (IVK)
spin lock @ [1889+21+/linux-3.19-rc1/drivers/w1/w1_family.c]
Instance Signature: w1_flock
|
The Matching Pair Graph:
|
|
Function Name
|
Control Flow Graph (CFG)
|
Events Flow Graph (EFG)
|
Source Correspondence
|
|
w1_unregister_family
|
|
|
[1790+20+/linux-3.19-rc1/drivers/w1/w1_family.c]
|